Diodes Incorporated AP22652FDZ-EVM Evaluation Module
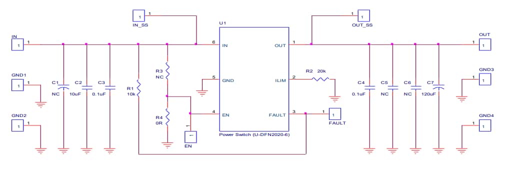
Diodes Incorporated AP22652FDZ-EVM Evaluation Module helps designers evaluate the operation and performance of the AP22652. The Diodes Incorporated AP22652 are single-channel precision adjustable current-limited switches optimized for applications that require precision current limiting or to provide up to 2.1A of continuous load current during heavy loads/short circuits.The Diodes Inc AP22652FDZ-EVM Evaluation Module includes all passive components required for device operation. The input pin should be connected to an external supply; the output should be connected to a load.
Features
- Up to 2.1A maximum load current
- Accurate adjustable current limit, 125mA-2665mA
- ±7% accurate adjustable current limit, 1.735A with RLIM = 15kΩ
- Constant-current (AP22652, AP22653) during over-current
- 5µs (typ) fast short-circuit response time
- Reverse current blocking during shutdown and reverse current limiting during enable
- 3.0V - 5.5V operating range
- Built-in soft-start with 0.5ms typical rise time
- Over-current, output over-voltage, and thermal protection
- Fault report (FAULT) with blanking time
- 2kV HBM, 500V CDM ESD protection
- Active low (AP22652) or active high (AP22653) enable
- -40ºC to +85°C ambient temperature range
Schematic
Overview
Publicado: 2020-07-08
| Actualizado: 2024-08-06
