NXP Semiconductors NVT4557 SIM Card Interface Level Translator

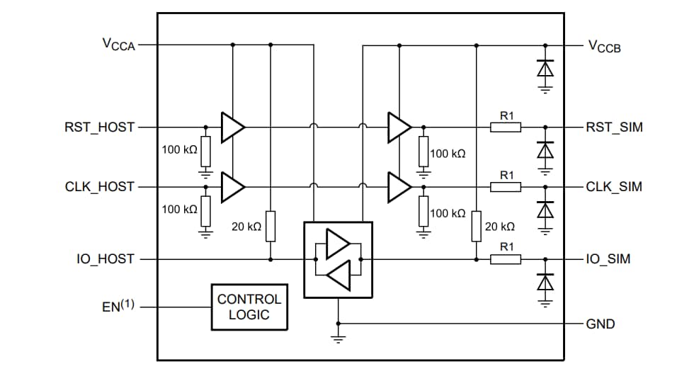
NXP Semiconductors NVT4557 SIM Card Interface Level Translator is intended for interfacing a SIM card with a single low-voltage 1.08V to 1.98V host-side interface. The NVT4557 includes three 1.62V to 3.6V level translators to convert the data, RSTn, and CLKn signals between a SIM card and a host microcontroller. The NXP NVT4557 SIM Card Interface Level Translator is compliant with all ETSI, IMT-2000, and ISO-7816 SIM/Smart card interface requirements.

Features

  • Supports clock speed up to 10MHz clock
  • Compliant with all ETSI, IMT-2000, and ISO-7816 SIM/Smart card interface requirements
  • Support SIM card supply voltages with a range of 1.62V to 3.6V
  • Host microcontroller operating voltage range of 1.08V to 1.98V
  • Automatic level translation of I/O, RSTn, and CLKn between SIM card and host side interface with capacitance isolation
  • Incorporates shutdown feature for the SIM card signals according to ISO-7816-3
  • Automatically enable and disable through VCCB (Enable pin on NVT4557HK 10 pin package only)
  • Integrated pull-up and pull-down resistors: no external resistors required
  • Integrated EMI filters suppress higher harmonics of digital I/Os
  • Integrated 8kV ESD protection according to IEC 61000-4-2, level 4 on VCCB or any of the card side pins - external ESD diodes are not required
  • Level shifting buffers keep ESD stress away from the host (zero-clamping concept)
  • Pb-free, Restriction of Hazardous Substances (RoHS) compliant and free of halogen and antimony (Dark Green compliant)
  • Available in 9-pin WLCSP package in 0.3mm pitch and 10-pin XQFN10 package with 0.4mm pitch

Applications

  • NVT4557 can be used with a range of SIM card attached devices including:
    • Mobile and personal phones
    • Wireless modems
    • SIM card terminals

Functional Diagram

Block Diagram - NXP Semiconductors NVT4557 SIM Card Interface Level Translator
Publicado: 2021-12-02 | Actualizado: 2022-03-11